2023年度四川省地方志工作办公室部门决算
2023年度四川省地方志工作办公室部门决算
公开时间:2024年9月2日
目录
第一部分 部门概况
一、部门职责
二、机构设置
第二部分 2023年度部门决算情况说明
一、收入支出决算总体情况说明
二、收入决算情况说明
三、支出决算情况说明
四、财政拨款收入支出决算总体情况说明
五、一般公共预算财政拨款支出决算情况说明
六、一般公共预算财政拨款基本支出决算情况说明
七、财政拨款“三公”经费支出决算情况说明
八、政府性基金预算支出决算情况说明
九、国有资本经营预算支出决算情况说明
十、其他重要事项的情况说明
第三部分 名词解释
第四部分 附件
第五部分 附表
一、收入支出决算总表
二、收入决算表
三、支出决算表
四、财政拨款收入支出决算总表
五、财政拨款支出决算明细表
六、一般公共预算财政拨款支出决算表
七、一般公共预算财政拨款支出决算明细表
八、一般公共预算财政拨款基本支出决算明细表
九、一般公共预算财政拨款项目支出决算表
十、政府性基金预算财政拨款收入支出决算表
十一、国有资本经营预算财政拨款收入支出决算表
十二、国有资本经营预算财政拨款支出决算表
十三、财政拨款“三公”经费支出决算表
第一部分 部门概况
一、部门职责
四川省地方志工作办公室是四川省人民政府直属的参照《中华人民共和国公务员法》管理的正厅级事业单位。贯彻执行有关地方志工作的法律、法规、规章并监督实施;统筹规划、组织协调、督促指导全省地方志工作;根据国民经济和社会发展总体要求,拟订全省地方志工作中长期规划和年度计划,并组织实施;组织编纂地方志书、地方综合年鉴和其他相关地情文献;拟订《四川省志》编纂方案,并组织其编修和承担审查验收工作;组织、指导全省各级地方综合年鉴工作;组织《四川年鉴》编纂工作;负责收集、整理、保存地方志文献资料,推动地方志理论研究;组织开发利用地方志资源,提供省情信息咨询服务;组织开展旧志整理工作;承办省政府交办的其他工作。
二、机构设置
省地方志办下属二级预算单位2个,其中行政单位0个,参照公务员法管理的事业单位1个,公益一类事业单位1个。
纳入省地方志办2023年度部门决算编制范围的二级预算单位包括:
1.办机关
2.四川年鉴社
第二部分 2023年度部门决算情况说明
一、收入支出决算总体情况说明
2023年度收、支总计均为2657.05万元。与2022年度相比,收、支总计各减增长333.97万元,增长14.38%。主要变动原因是阶段性项目四川省地方志文化交流中心经费增加。
(图1:收、支决算总计变动情况图)

二、收入决算情况说明
2023年度本年收入合计2657.05万元,其中:一般公共预算财政拨款收入2364.90万元,占89.00%;事业收入193.45万元,占7.28%;其他收入0.95万元,占0.04%。年初结转和结余97.74万元,占本年收入3.68%。
(图2:收入决算结构图)

三、支出决算情况说明
2023年度本年支出合计2601.22万元,其中:基本支出1719.53万元,占66.10%;项目支出881.69万元,占33.90%。
(图3:支出决算结构图)

四、财政拨款收入支出决算总体情况说明
2023年度财政拨款收、支总计均为2364.90万元。与2022年度相比,财政拨款收、支总计各增加396.39万元,增长20.14%。主要变动原因是阶段性项目四川省地方志文化交流中心经费增加。
(图4:财政拨款收、支决算总计变动情况)(柱状图)

五、一般公共预算财政拨款支出决算情况说明
(一)一般公共预算财政拨款支出决算总体情况
2023年度一般公共预算财政拨款支出2364.90万元,占本年支出合计的89.00%。与2022年度相比,一般公共预算财政拨款支出增加396.39万元,增长20.14%。主要变动原因是阶段性项目四川省地方志文化交流中心经费增加。
(图5:一般公共预算财政拨款支出决算变动情况)

(二)一般公共预算财政拨款支出决算结构情况
2023年度一般公共预算财政拨款支出2364.90万元,主要用于以下方面:一般公共服务支出232.02万元,占9.81%;教育支出13.68万元,占0.58%;科学技术支出1607.82万元,占67.99%;社会保障和就业支出291.91万元,占12.34%;卫生健康支出81.78万元,占3.46%;住房保障支出137.69万元,占5.82%。
(图6:一般公共预算财政拨款支出决算结构)

(三)一般公共预算财政拨款支出决算具体情况
2023年度一般公共预算支出决算数为2364.90万元,完成预算90.00%。其中:
1. 一般公共服务支出(类)政府办公厅(室)及相关机构事务(款)一般行政管理事务(项):支出决算为232.02万元,完成预算48.14%,决算数小于预算数的主要原因是四川省地方志文化交流中心改造项目按进度付款中,项目经费结转至2024年继续实施。
2.教育支出(类)进修及培训(款)培训支出(项):支出决算为13.68万元,完成预算98.77%,决算数小于预算数的主要原因是压缩培训支出。
3. 科学技术支出(类)科学技术管理事务(款)行政运行(项):支出决算为930.71万元,完成预算99.18%,决算数与预算数基本持平。
4. 科学技术支出(类)科学技术管理事务(款)一般行政管理事务(项):支出决算为576.78万元,完成预算99.94%,决算数与预算数基本持平。
5. 科学技术支出(类)社会科学(款)社会科学研究机构(项):支出决算为27.43万元,完成预算90.05%,决算数小于预算数的主要原因是人员调出,基本工资调减。
6. 科学技术支出(类)社会科学(款)其他社会科学支出(项):支出决算为72.90万元,完成预算100.00%,决算数与预算数持平。
7. 社会保障和就业支出(类)行政事业单位养老支出(款)行政单位离退休(项):支出决算为55.74万元,完成预算98.81%,决算数与预算数基本持平。
8. 社会保障和就业支出(类)行政事业单位养老支出(款)事业单位离退休(项): 支出决算为130.45万元,完成预算99.45%,决算数与预算数基本持平。
9.社会保障和就业支出(类)行政事业单位养老支出(款)机关事业单位基本养老保险缴费支出(项):支出决算为102.44万元,完成预算100.00%,决算数与预算数持平。
10.社会保障和就业支出(类)行政事业单位养老支出(款)机关事业单位职业年金缴费支出(项):支出决算为1.80万元,完成预算100.00%,决算数与预算数持平。
11.社会保障和就业支出(类)其他社会保障和就业支出(款)其他社会保障和就业支出(项):支出决算为1.48万元,完成预算100.00%,决算数与预算数持平。
12. 卫生健康支出(类)行政事业单位医疗(款)事业单位医疗(项):支出决算为69.64万元,完成预算100.00%,决算数与预算数持平。
13. 卫生健康支出(类)行政事业单位医疗(款)公务员医疗补助(项):支出决算为12.14万元,完成预算100.00%,决算数与预算数持平。
14.住房保障支出(类)住房改革支出(款)住房公积金(项):支出决算为86.93万元,完成预算数100.00%,决算数与预算数持平。
15.住房保障支出(类)住房改革支出(款)购房补贴(项):支出决算为50.76万元,完成预算100.00%,决算数与预算数持平。
六、一般公共预算财政拨款基本支出决算情况说明
2023年度一般公共预算财政拨款基本支出1483.20万元,其中:
人员经费1236.22万元,主要包括:基本工资、津贴补贴、奖金、机关事业单位基本养老保险缴费、职业年金缴费、职工基本医疗保险缴费、公务员医疗补助缴费、其他社会保障缴费、住房公积金、其他工资福利支出、离休费、抚恤金、奖励金、其他对个人和家庭的补助支出等。
公用经费246.98万元,主要包括:办公费、印刷费、咨询费、手续费、水费、电费、邮电费、物业管理费、差旅费、维修(护)费、租赁费、会议费、培训费、公务接待费、劳务费、委托业务费、工会经费、福利费、公务用车运行维护费、其他交通费、其他商品和服务支出、办公设备购置、其他资本性支出等。
七、财政拨款“三公”经费支出决算情况说明
(一)“三公”经费财政拨款支出决算总体情况说明
2023年度“三公”经费财政拨款支出决算为13.33万元,完成预算68.36%,较上年度增加1.59万元,增长13.54%。决算数小于预算数的主要原因是厉行节约,压缩“三公”经费支出。
(二)“三公”经费财政拨款支出决算具体情况说明
2023年度“三公”经费财政拨款支出决算中,因公出国(境)费支出决算0.00万元,占0.00%;公务用车购置及运行维护费支出决算12.11万元,占90.77%;公务接待费支出决算1.23万元,占9.23%。具体情况如下:
(图7:“三公”经费财政拨款支出结构)

1. 因公出国(境)经费支出0.00万元,完成预算100%。全年安排因公出国(境)团组0次,出国(境)0人。因公出国(境)支出决算与2022年决算数持平。
2. 公务用车购置及运行维护费支出12.11万元,完成预算67.28%。公务用车购置及运行维护费支出决算比2022年度增加1.17万元,增长10.69%。主要原因是业务工作增量,运行费用增加。
其中:公务用车购置支出0.00万元。全年按规定更新购置公务用车0辆,其中:轿车0辆、金额0.00万元,越野车0辆、金额0.00万元,载客汽车0辆、金额0.00万元,截至2023年12月31日,单位共有公务用车5辆,其中:轿车2辆、越野车1辆、载客汽车2辆。
公务用车运行维护费支出12.11万元。主要用于地方志业务工作等所需的公务用车燃料费、维修费、过路过桥费、保险费等支出。
3. 公务接待费支出1.23万元,完成预算82.00%。公务接待费支出决算比2022年度增加0.44万元,增长55.70%。主要原因是中国地方志工作办公室、其他省(市)来川交流、调研指导工作、考察学习、汇报工作时必要的公务接待支出增多。其中:
国内公务接待支出1.23万元,主要用于中国地方志工作办公室、其他省(市)来川交流及省内各市(州)地方志系统来人调研指导工作、考察学习、汇报工作时必要的公务接待支出。国内公务接待16批次,90人次(不包括陪同人员),共计支出1.23万元。
外事接待支出0.00万元。外事接待0批次,0人次(不包括陪同人员),共计支出0.00万元。
八、政府性基金预算支出决算情况说明
2023年度政府性基金预算财政拨款支出0.00万元。
九、国有资本经营预算支出决算情况说明
2023年度国有资本经营预算财政拨款支出0.00万元。
十、其他重要事项的情况说明
(一)机关运行经费支出情况
2023年度,省地方志办机关运行经费支出245.04万元,比2022年度增加72.15万元,增长41.73%。主要原因是培训、会议和差旅费增加。
(二)政府采购支出情况
2023年度,省地方志办政府采购支出总额342.66万元,其中:政府采购货物支出0.00万元、政府采购工程支出232.02万元、政府采购服务支出110.64万元。主要用于方志交流中心建设和《四川地理标志产品大观》、《四川扶贫志》、《四川全面小康志》编纂工作。授予中小企业合同金额106.30万元,占政府采购支出总额的31.02%,其中:授予小微企业合同金额2.00万元,占政府采购支出总额的5.83%。
(三)国有资产占有使用情况
截至2023年12月31日,省地方志办共有车辆5辆,其中:主要领导干部用车1辆、机要通信用车1辆、应急保障用车1辆、离退休干部用车1辆、其他用车1辆,其他用车是直属事业单位业务用车。单价100万元(含)以上设备(不含车辆)0台(套)。
(四)预算绩效管理情况
根据预算绩效管理要求,本部门在2023年度预算编制阶段,组织对地方志工作经费等4个项目开展了预算事前绩效评估,对27个项目编制了绩效目标,预算执行过程中,选取27个项目开展绩效监控。
组织对2023年度一般公共预算、政府性基金预算、国有资本经营预算、社会保险基金预算以及资本资产、债券资金等全面开展绩效自评,形成省地方志办部门整体(含部门预算项目)绩效自评报告,其中,省地方志办部门整体(含部门预算项目)绩效自评得分为86.03分,绩效自评综述:省地方志办全面贯彻落实“全方位、全过程、全覆盖”预算绩效管理总体要求,强化绩效目标引领和结果应用。定期通报预算执行情况,查摆问题,分析原因并提出改进措施,统筹调整执行滞后的项目,不断推进预算执行。将上年预算绩效评审结果作为下年度预算安排和编制的参考依据,不断优化支出结构,使预算更加科学、精确、合理;不断提高资金使用效率,更好地实现绩效目标,较好地完成各项职责任务,社会公众及服务对象满意度较高,取得良好的社会效益。绩效自评报告详见附件。
第三部分 名词解释
1. 财政拨款收入:指单位从同级财政部门取得的财政预算资金。
2. 事业收入:指四川年鉴社开展年鉴销售专业业务活动及辅助活动取得的收入。
3. 经营收入:指事业单位在专业业务活动及其辅助活动之外开展非独立核算经营活动取得的收入。
4. 其他收入:指单位取得的除上述收入以外的各项收入。主要是事业单位退税等。
5. 使用非财政拨款结余:指事业单位使用以前年度积累的非财政拨款结余弥补当年收支差额的金额。
6. 年初结转和结余:指以前年度尚未完成、结转到本年按有关规定继续使用的资金。
7. 结余分配:指事业单位按照会计制度规定缴纳的所得税、提取的专用结余以及转入非财政拨款结余的金额等。
8. 年末结转和结余:指单位按有关规定结转到下年或以后年度继续使用的资金。
9. 科学技术(类)科学技术管理事务(款)行政运行(项):指反映行政单位(包括实行公务员管理的事业单位)的基本支出。
10. 科学技术(类)科学技术管理事务(款)一般行政管理事务(项):指反映行政单位(包括实行公务员管理的事业单位)未单独设置项级科目的其他项目支出。
11. 社会保障和就业(类)行政事业单位离退休(款)事业单位离退休(项):指反映实行归口管理的事业单位开支的离退休经费。
12. 社会保障和就业(类)行政事业单位离退休(款)未归口管理的行政单位离退休(项):指反映未实行归口管理的行政单位(包括实行公务员管理的事业单位)开支的离退休支出。
13. 社会保障和就业(类)行政事业单位离退休(款)机关事业单位基本养老保险缴费(项):指反映行政单位(包括实行公务员管理的事业单位)用于离退休人员养老保险缴费。
14. 社会保障和就业(类)行政事业单位离退休(款)机关事业单位职业年金缴费(项):指反映行政单位(包括实行公务员管理的事业单位)用于离退休人员职业年金缴费。
15. 社会保障和就业(类)其他社会保障和就业支出(款)其他社会保障和就业(项):指反映上述项目以外其他用于社会保障和就业方面的支出。
16. 卫生健康(类)行政事业单位医疗(款)事业单位医疗(项):指反映财政部门集中安排的行政单位基本医疗保险缴费经费,未参加医疗保险的行政单位的公费医疗经费,按国家规定享受离休人员、红军老战士待遇人员的医疗经费。
17. 卫生健康(类)行政事业单位医疗(款)公务员医疗补助(项): 指反映财政部门集中安排的公务员医疗补助经费。
18. 基本支出:指为保障机构正常运转、完成日常工作任务而发生的人员支出和公用支出。
19. 项目支出:指在基本支出之外为完成特定行政任务和事业发展目标所发生的支出。
20. 经营支出:指事业单位在专业业务活动及其辅助活动之外开展非独立核算经营活动发生的支出。
21. “三公”经费:指部门用财政拨款安排的因公出国(境)费、公务用车购置及运行费和公务接待费。其中,因公出国(境)费反映单位公务出国(境)的国际旅费、国外城市间交通费、住宿费、伙食费、培训费、公杂费等支出;公务用车购置及运行费反映单位公务用车车辆购置支出(含车辆购置税)及租用费、燃料费、维修费、过路过桥费、保险费等支出;公务接待费反映单位按规定开支的各类公务接待(含外宾接待)支出。
22. 机关运行经费:为保障行政单位(含参照公务员法管理的事业单位)运行用于购买货物和服务的各项资金,包括办公及印刷费、邮电费、差旅费、会议费、福利费、日常维修费、专用材料及一般设备购置费、办公用房水电费、办公用房取暖费、办公用房物业管理费、公务用车运行维护费以及其他费用。
第四部分 附件
部门预算绩效评价报告
一、基本情况
(一)机构组成
省地方志办是参照公务员法管理的正厅级一级预算事业单位,内设综合处、省志工作处、市县志工作处、省情信息工作处、政策法规宣传处5个处,并负责四川省方志馆有关工作。下属二级预算事业单位1个,四川年鉴社,为公益一类事业单位。
(二)机构职能
省地方志办为省政府直属事业单位,在省委省政府领导下,统筹规划、组织协调、指导管理全省地方志工作。具体职能:一是执行并监督实施地方志工作有关的法律、法规、规章;二是组织、指导、督促和检查地方志工作;三是拟定地方志工作规划和编纂方案;四是组织编纂地方志书、地方综合年鉴和其他相关地情文献;五是收集、整理、保存地方志文献及相关地情文献资料,组织整理旧志,推动方志理论研究;六是组织开发利用地方志资源。
(三)人员概况
截至2023年末,省地方志办在职人员44人。其中:办机关40人;四川年鉴社4人。
二、资金收支情况
(一)收入情况
2023年收入总计为2657.05万元,其中:财政拨款收入2364.90万元,占本年收入89.00%;事业收入193.46万元,占本年收入7.28%;其它收入0.95万元,占本年收入0.04%;年初结转和结余97.74万元,占本年收入3.68%。
(二)支出情况
2023年支出总计为2657.05万元,其中:基本支出1719.53万元,项目支出881.69万元,年末结转和结余55.83万元。
(三)结余分配和结转结余情况
2023年结转和结余55.83万元,比上年减少41.91万元,下降42.88%,均为四川年鉴社事业收入结余。
三、部门预算绩效分析
(一)部门预算总体绩效分析
1.履职效能。
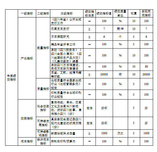
根据2023年年初设定的部门整体绩效目标,结合本次自评要求,分析“《四川年鉴》公开出版发行”“巴蜀史志发行”“启动《四川扶贫志》《四川全面小康志》《四川地理标志产品大观》《九寨沟图志》编纂”“精品年鉴评审工作”及“出版质量符合国家出版行业《出版管理条例》规定”5个核心职能的绩效完成情况。
以上5个绩效目标随年初预算编制经党组会审议通过后实施。严格按财政厅文件要求设定“产出指标”、“效益指标”、“满意度指标”等一级指标;“数量指标”、“质量指标”、“时效指标”、“社会效益指标”、“满意度指标”等二级指标。并在此基础上针对志书编印项目特性研究设置“成本指标”一级指标及“经济成本指标”二级指标,进一步加强了对项目绩效的监管。按月对项目绩效进行动态监控,对实际完成情况与年初预设值相差较大的项目及时报财政厅调整。经自评,项目绩效完成情况较好,基本达成目标。
2.预算管理。
一是科学编制预算。在预算编制阶段,开展了事前评估工作并对重点项目进行详细的调查研究和可行性分析,确保预算编制的科学性和实际性。做到了项目细化,确保预算结构全面、完整,同时保持预算编制的弹性和精细性。二是严格执行预算。预算批复后,及时将预算分解到各处(社),明确责任和任务,并定期对预算执行情况进行检查和分析,及时发现问题纠偏,确因实际情况发生变化需调整预算的,按规定程序报批。三是强化预算监督。通过内部审计定期对办机关和直属单位的预算执行情况进行监督检查。
3.财务管理。
围绕我办财务管理,结合工作实际先后制定了《财务管理制度》《差旅费管理实施细则》《预算绩效目标管理办法》《内部控制流程手册(试行)》等财务相关制度,对财务岗位设置、资金使用规范、绩效目标管理等进行了全面的规定。在实际工作中严格按制度执行,在保障财政资金安全的基础上,严格预算绩效管理,提高财政资金使用效益。
4.资产管理。
一是人均资产变化情况。2023年人均资产变化率为-0.41%,原因为2023年无形资产正常摊销金额较大,以及机关2023年新增1人,导致人均变化率为负。二是资产利用率情况。2023年办公家具资产利用率为16.99%,办公设备资产利用率为30.18%,办公设备资产利用率低于超最低使用年限资产利用率的省直行政事业单位平均值。三是资产盘活情况。2023年度四川年鉴社有5个位于成都市三环路苏坡乡中鹏花园的车库闲置。
5.采购管理。
一是规范法定采购方式和实施程序。2023年,共成交政府采购项目9个,其中:政府分散采购4个,政府集中采购5个。9个项目均严格按法定程序组织实施,不存在违规开展政府采购的行为。二是支持中小微企业发展。2023年,政府采购项目9个,合同金额868.39万元,其中授予中小微企业合同金额588.83元,占比67.81%,为中小微企业发展提供助力。
(二)部门预算项目绩效分析
常年项目绩效分析。该类项目总数6个,涉及预算总金额574.10万元,1—12月预算执行总体进度为99.94%,其中:预算结余率大于10%的项目共计0个。
阶段(一次性)项目绩效分析。该类项目总数3个,涉及预算总金额562.00万元,1—12月预算执行总体进度为55.52%,其中:预算结余率大于10%的项目共计1个。
1.项目决策。
一是决策程序合规。省地方志办绩效目标随年初预算结合项目实际编制,经2022年12月9日办党组第37次会议审议通过后报财政厅审批,于2023年2月3日随部门预算批复。二是目标设置完整。严格按财政厅《四川省财政厅关于加强2024年度省级预算编制阶段绩效目标管理和事前绩效评估(评审)工作的通知》(川财绩〔2023〕11号)及《四川省财政厅关于编制省级部门2024—2026年支出规划和2024年部门预算的通知》(川财预〔2023〕46号)文件要求,按“谁申请资金、谁设定目标”的原则,由各处(社)对项目预算资金在本年度内预期达到的产出、效果和成本控制情况分类、分级设置绩效目标,做到目标设置完整,预算项目全覆盖。三是所有预算项目均入库。提前谋划预算编制,对需要安排资金的项目,在履行前期论证、评审、立项等必要程序后纳入项目库管理,杜绝预算安排的随意性。
2.项目执行。
一是资金执行同向。项目资金执行与预算安排一致,实施过程中不存在相悖或不合理情况。二是项目调整情况。通过绩效监控,发现“地方志工作经费”“巴蜀史志”“机关运转项目”因工作计划调整和进度原因,经与各业务处沟通报办党组审议后对项目预算及绩效目标情况进行了调整。三是执行结果较好。我办项目预算执行结果较好,常年项目预算执行总体进度99.94%,阶段(一次性)项目预算执行总体进度为55.52%。
3.目标实现。
2023年省地方志办开展绩效目标管理项目3个,分别从完成指标、效益指标、满意度指标设置目标18个,完成预期指标16个,偏离度33%,涉及预算562.00万元,全年预算执行进度为55.52%;截止2023年底,较好地完成各项目标任务,为当代提供资政辅治之参考,为后世留下堪存堪鉴之记述,更好地提升四川文化软实力。
(三)重点领域绩效分析
2024年5月根据《四川省机关事务管理局 四川省财政厅关于开展2023年度国有资产管理绩效评价工作的通知》(川机管函〔2024〕265号)要求,我办对2023年度国有资产管理工作进行了绩效自评,整体情况较好。在设定的13项指标中,除资产到人、资产配置、资产盘活3项指标,其余指标均为满分。自评报告已在规定时间内上报有关单位。
(四)绩效结果应用情况
一是内部应用情况。省地方志办建立《四川省地方志工作办公室预算绩效管理办法》(川志发〔2018〕20号)等绩效相关制度规定,将绩效作为预算管理的关键环节进行全过程监控管理。严格落实通报制度,上半年预算执行情况及项目绩效监控情况在办党组会上通报,下半年预算执行情况按月在工作例会通报。根据绩效监控、自评结果,及时调整项目经费,优化各处(社)配合制定整改工作方案,报送问题整改结果。
二是信息公开情况。省地方志办整体绩效目标、项目绩效目标等非涉密项目的绩效相关情况,随部门预(决)算按财政厅要求在中心门户网站上公开。
三是问题整改反馈情况。根据每月项目绩效自行监控结果,对预期值和完成值偏差度过大的项目绩效目标及时向财政厅申请调整。针对年中追加减项目牵头组织、指导责任处设定项目绩效目标并进行动态监控,做到绩效监控全覆盖。
四、评价结论及建议
(一)评价结论
2023年,省地方志办较好地完成各项职责任务,社会公众及服务对象满意度较高,取得良好的社会效益。经自评,总体绩效得分55.24分、项目绩效得分30.79分,自评得分为86.03分。
(二)存在问题
一是预算绩效责任主体意识不强。在目标编制与管理过程中“谁支出,谁负责”的原则仍未贯彻落实到位,“业预”融合需要更进一步加强。二是预算绩效目标编制不科学。部分项目绩效目标设置不科学,未及时纠偏,导致绩效目标完成不理想。三是预算绩效评价结果运用不充分。评价结果还停留在反映情况、分析问题、提出改进意见层面,反馈支撑作用有待提高。
(三)改进建议
一是培训、宣传两手抓,正确认识预算绩效管理。通过加强培训和宣传的方式宣传预算绩效管理原则,让全体干部职工从思想层面扭转传统预算管理观念和工作惯性,从根本上树立预算绩效管理理念,推进预算绩效建设。二是严格落实预算绩效监控工作,在预算执行过程中通过对目标实现程度和进度的“双监控”,及时发现、纠正问题并调整绩效目标,确保绩效目标如期实现。三是预算绩效考评结果,以结果促效果,切实提升预算绩效管理水平。充分落实预算绩效管理要求,强化绩效结果应用支撑,充分运用预算绩效自评结果优化预算管理。落实绩效考评奖惩制度,以达到提升预算绩效管理水平的目的。
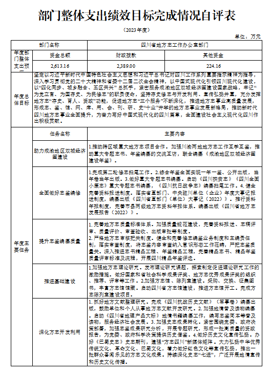
附:部门整体支出绩效目标完成情况自评表






第五部分 附表
一、收入支出决算总表
二、收入决算表
三、支出决算表
四、财政拨款收入支出决算总表
五、财政拨款支出决算明细表
六、一般公共预算财政拨款支出决算表
七、一般公共预算财政拨款支出决算明细表
八、一般公共预算财政拨款基本支出决算表
九、一般公共预算财政拨款项目支出决算表
十、政府性基金预算财政拨款收入支出决算表
十一、国有资本经营预算财政拨款收入支出决算表
十二、国有资本经营预算财政拨款支出决算表
十三、财政拨款“三公”经费支出决算表

用户登录
还没有账号?
立即注册