四川省政协重点提案办理情况首次原文公开!
来自四川省政协办公厅提案处的消息,省政协确定的2019年重点提案已经全部办理回复,正在逐步落地落实。
这5件提案是严格按照“内容重要、反映情况真实、分析问题深刻、建议明确具体、可行性较强”的遴选标准,从今年审查立案的1142件提案中选出的,经省政协主席会议审定,交由5位省政协副主席分别牵头督办。
“重点提案不在多而在精,重在办出实效。”省政协主席柯尊平多次在省政协党组会、主席会上明确要求和强调。为此,相比往年8-10件的数量,今年省政协仅确定了5件重点提案,并首次实施了办理清单制度。
所谓“办理清单”,即每一件重点提案的办理情况都要按标准填写一张表格——提案办理情况清单。不需要繁复的文字报告,借助一份清单,就可以直观呈现一件提案办理的过程。
今年,省政协办公厅通过川报观察平台,首次对这5件省政协重点提案的原文、办理清单、承办单位复文进行全文公开。欢迎围观~~
5件重点提案目录
1、《关于加快特色小城镇建设的建议》
2、《关于进一步拓展我省南向出海通道,扩大面向东南亚的对外开放合作的建议》
3、《充分发挥交通“先行官”功能,助力“三州”精准脱贫》
4、《关于凉山州控辍保学问题的提案》
5、《关于构建现代农业营销体系,推动我省农业高质量发展的建议》
四川在线消息记者 陈婷 视频 陈俊
今天,我们给大家带来的这件重点提案是《关于加快特色小城镇建设的建议》。
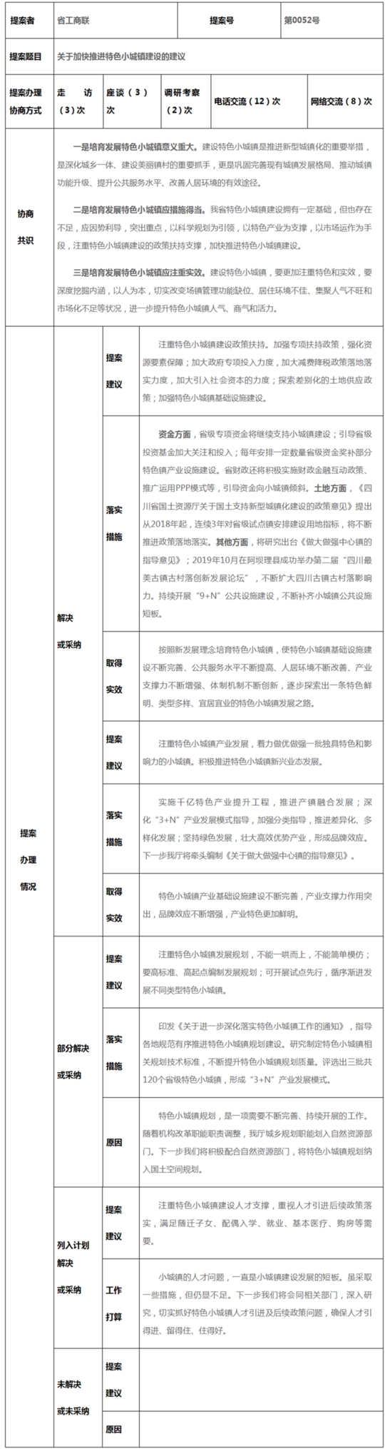
《关于加快推进特色小城镇建设的建议》由四川省工商联提出。提案从注重发展规划、产业发展、人才支撑、政策扶持4个方面,对我省特色小城镇建设提出了具体建议。
9月25日,围绕《关于加快推进特色小城镇建设的建议》,提、督、办三方单位在成都进行了提案办理协商座谈。 协商会上,提案主办单位省住房和城乡建设厅,提案会办单位省发展改革委、省财政厅、省农业农村厅、省文化和旅游厅分别针对提案建议作出了办理答复。
协商会上,参与督办的省政协委员进一步建议:分地区分类型制定特色小城镇的建设标准、扶持政策,帮助这些小城镇真正形成自己的特色,实现可持续发展。省住建厅副厅长程刚在发言中表示,通过充分听取委员和相关专家的意见建议,对于我省特色小城镇建设中需要进一步补短板、下功夫的地方,将重点关注、加强和努力。
按照省政协主席会议安排,此件重点提案由钟勉领衔督办、省政协提案委员会组织实施。
2分钟动画视频 快速了解提案办理概况
《特色小镇如何建?这份提案有答案》↓↓
百度云
办理原文↓↓↓
关于加快推进特色小城镇建设的建议
省工商联
随着全国城乡一体化发展和经济结构调整,新型城镇化建设逐步上升为国家战略,特色小城镇建设已经成为城乡发展新模式的有益探索。特色小城镇建设在于打造适宜人居住、创业、休闲的美丽环境,让人们能感受到与城市风貌不同的水乡风情。培育发展特色小城镇,是推进新型城镇化的重要举措,是深化城乡一体、建设美丽镇村的重要抓手,更是巩固完善现有城镇发展格局、提升公共服务均等化水平的有效途径,既有利于促进产业集聚、挖掘文化资源、推进旅游开发,又有利于盘活资源,通过存量空间与增量空间相互织补,推动小城镇功能升级,改变管理功能缺位、居住环境不佳、集聚人气不旺等状况,从而极大地提升小城镇人气、商气和才气。我省特色小城镇建设拥有一定基础,应在既有特色小城镇基础上,因势利导,突出重点,以特色产业为支撑,以文化功能为内涵,以市场运作为手段,加快推进特色小城镇建设。
为此建议:
一、注重特色小城镇发展规划。特色小城镇建设需要系统考量,不能一哄而上,不能简单模仿,更不能照搬照抄,要因地制宜,与自然资源、文化底蕴等有机结合,与“美丽镇村”建设、环保整治等重点工作紧密结合,高标准、高起点编制发展规划,加强生态保护,注重本色,突出特色,把握好发展特色产业、挖掘传统文化、服务旅游和便利生活等多重功能,合理规划生产、生活和生态空间布局,实现统筹推进、优势互补。建议遵循“特色产业——特色区域——特色规划”的思路,锁定主攻方向,重点挖掘本地的产业集聚、文化资源、生态环境的比较优势,在个性上做文章,在特色上下功夫。明确培育发展目标,做到成熟一个,推出一个,形成上下联动、梯度培育、滚动推进的创建格局,推动特色小城镇成为企业集聚、形成人流、产生效益的地方。
二、注重特色小城镇产业发展。产业是特色小城镇的“魂”。应明确优势产业发展定位,着力推动最有基础、最有优势、最有发展潜力的特色产业发展壮大,培育一个核心主导产业,想方设法不断提高特色产业附加值,形成品牌效应和辐射带动作用,不断延伸产业链。要坚持“一镇一业”,着力打造并做优做强一批独具特色和影响力的小镇。积极推进创意文化、电子商务、互联网+、智慧产业等新兴业态发展,形成多链条、高融合的新型产业生态圈。积极布点谋划具有鲜明特点、产业融合的特色的文旅小镇、智慧小镇、创业型小镇、康养小镇,大力促进经济提档升级、高质量发展。在此基础上,围绕小城镇的特色优势产业和区位优势,把产业链的触角延伸到餐饮、休闲、娱乐、旅游、文化等各个行业。建议加大宣传力度,引导广大干部群众积极参与,着力构建创客空间和服务平台,鼓励具有特殊技能的大学生创新创业,鼓励创新制定吸引高端人才落户政策,以“不求所有,但求所用”的方式引用高端人才。加速形成区域特色产业发展的浓厚氛围,努力打造人与自然和谐相处的现代化特色小城镇。
三、注重特色小城镇建设扶持。建议结合实施乡村振兴战略,加快研究制定特色小城镇培育专项扶持政策,加强规划编制、基础设施配套、资源要素保障,做到项目优先审批、资金优先统筹、土地优先安排、问题优先解决,确保工作取得实质进展。加大改革创新力度,围绕人、地、钱、权统筹城乡协调发展,坚持政府引导、企业主体、市场化运作,按照市场运营机制,由市场作为主体统一承担项目的开发建设、招商引资、对外合作、管理服务等工作。统筹协调解决资金筹集、用地紧张等难题,鼓励企业参与特色小城镇建设投融资方式创新,探索产业专项基金、股权众筹等融资路径,加大引入社会资本的力度。充分利用国家专项建设基金支持政策导向,积极争取国开行、农发行专项建设基金。探索差别化的土地供应政策,实行长期租赁、租让结合、先租后让、弹性出让等多种工业用地供应方式并存的工业用地供应制度。坚持产业、旅游、社区、人文相融合,切实加强特色小城镇交通道路、地下管网、商业设施、医疗卫生、教育配套等基础设施建设,与城市形成体系资源共享。强化自然生态保护,突出绿化、美化、亮化,改善居住条件,提升形象品位,创造优良人居环境。
省政协2019年重点提案办理清单
单位(盖章):四川省住房和城乡建设厅
四川省住房和城乡建设厅
对省政协十二届二次会议第0052号提案答复的函
省工商联:
你们提出的《关于加快推进特色小城镇建设的建议》(第0052号提案)收悉,我厅高度重视,认真做好牵头主办工作,积极征求会办单位意见。在充分吸纳会办单位意见基础上,结合我厅职能职责,现将有关情况答复如下:
一、我省特色小城镇基本情况
四川现有建制镇2000余个,约占全国建制镇总数1/10。小城镇上联城市、下接农村,是四川推进新型城镇化和就近就地转移农业人口的重要抓手。四川省委省政府高度重视小城镇建设工作,坚持新发展理念培育特色小城镇。2013年实施“百镇建设行动”,从全省2000余个小城镇中,选取300个基础条件较好的镇作为试点,并在2018年将300个试点镇拓展至600个,重点从完善基础设施、提高公共服务水平、强化特色发展等方面给予支持,探索出了一条形态适宜、 类型多样、各具特色、宜居宜业的特色小城镇发展之路。
四川特色小城镇培育创建工作,是在四川“百镇建设行动”成果基础上,以“小而美”、“特而优” 为目标培育创建特色镇。2017年,以省委省政府名义出台《关于深化拓展“百镇建设行动”培育创建特色镇的意见》(川委发(2017)22号),提出到2020年,在试点镇中培育创建100个左右各具特色、富有活力的特色镇。截至目前,我省已成功评选出三批共120个省级特色小城镇,其中20个镇被列入国家级特色镇,数量居全国前列、中西部省份第一。在特色小城镇培育建设中,我们严格"六个坚持":坚持尊重小城镇发展规律,避免照搬照抄城市;坚持突出自然生态,发挥小城镇宜居优势;坚持传承优秀历史文化,彰显小城镇特色;坚持强化产业支撑,推动“家门口”就近就业创业;坚持补足小城镇设施服务短板,避免出现“宜业不宜居”问题;坚持改革创新,充分发挥市场主体作用。
二、关于“注重特色小城镇发展规划”建议的回复
四川特色小城镇规划建设,关键就是遵循新发展理念,保护和传承四川小镇自然、生态、文化、宜居等独特“基因”。我们结合特色小城镇建设发展新理念、新要求,积极探索、建立适应特色小城镇发展规律和建设需要的规划建设技术标准体系,以科学指导特色小城镇规划建设。
(一)遵循新发展理念,坚持用规划亮出小镇特色。结合四川推进特色小城镇建设的实践,我们提出小城镇建设的原则是尊重其自身发展规律、关键是发挥其自然生态优势、重点是传承优秀历史文化、着力点是补齐设施短板,并以文件形式印发指导全省。2017 年下发《关于做好特色小城镇规划编制工作的通知》,要求各地更新特色小城镇规划建设理念,审视特色小城镇规划,提升规划建设质量。强调特色小城镇规划要加强与城市规划和相关专项规划衔接,发挥小城镇联结城市、带动乡村的独特作用。坚持用规划将小镇自然风光、文化底蕴、民族风情、宜居形态和产业特色“亮出来”。
(二)研究制定特色小城镇相关规划技术标准。一是我们研究出台《四川省特色小城镇培育规划(2017-2020)》《四川省特色小城镇规划前期研究工作指南》等规划技术标准,指出各镇要根据产业优势、人口集聚、空间布局、风貌环境等的不同,定位各镇最佳发展方向和路径,合理确定城镇规模和布局形态,完善城镇功能设施配套,推行“一镇一规”。二是由省发改委组织编制了《四川省“十三五”特色小城镇发展规划》,该规划以不同类型特色小城镇为重点,注重分类引导发展,并坚持以特色产业为出发点,助推小城镇创业就业和人口集聚,形成充满活力的小城镇发展新格局。
(三)引导各地规范推进特色小城镇建设发展。印发《关于进一步深化落实特色小城镇工作的通知》,指导各地坚持政府引导、企业主体、市场化运作,遵循经济和城镇化规律,高质量推进特色小城镇规划建设。防止脱离实际、盲目发展,避免照搬照抄城市发展模式、过度房地产化、破坏生态文化,避免盲目建高楼、宽马路、大广场。
三、关于针对“注重特色小城镇产业发展”建议的回复
产业是小城镇发展的动力和源泉,强化小城镇特色产业支撑,推进产镇融合发展,促进宜业宜居环境建设,对繁荣小镇经济、吸引人口聚集、助推小城镇发展具有重要作用。我们牵头起草、以省委省政府名义印发《关于深化拓展百镇建设行动、培育创建特色镇的意见》,提出要“做深产业发展,培育创建一批特色镇”,并实施千亿特色产业提升工程。
一是探索形成“3+N”小城镇产业发展模式。我们坚持因地制宜、分类引导,按照宜工则工、宜商则商、宜旅则旅的原则,探索形成“3+N”产业发展模式,即以特色工业、商贸物流、旅游休闲镇为基础,积极发展生态宜居、文化创意、科技教育、现代农业等新型产业镇,促进小城镇发展与产业发展相互支撑、相互融合,不断扩大就业机会,增强小城镇产业支撑和人口吸纳能力,逐步形成特色鲜明、类型多样、宜业宜居、充满活力的特色小城镇发展新格局。
二是强化特色优势产业培育,提升竞争力和品牌效应。印发《四川省特色小城镇培育规划(2017-2020)》,指导各地立足资源禀赋,合理确定适合当地发展的有比较优势的特色富民产业,突出一镇一主业,通过延伸产业链、提升价值链、创新供应链,吸引人才、技术、资金等要素聚集,不断提升产业核心竞争力,创建品牌效应,实现产业立镇强镇富镇。我省逐渐形成了一批特色鲜明、产业支撑力强、品牌效应明显的小城镇。成都安仁镇被称为“中国博物馆小镇”;自贡仲权镇以彩灯为礼,参与国际区域交往;资阳龙台镇有“中国柠檬之乡”的美誉,小镇走出了世界柠檬巨头。
三是坚持生态优先、绿色发展,大力培育小城镇绿色主导产业。我们充分结合四川小城镇和乡村发展实际,指导各地强化保护四川小镇自然、生态、文化、宜居等独特“基因”意识,坚持生态优先、绿色发展,大力培育小城镇绿色主导产业,严格控制落后淘汰产业由城市向小城镇转移。鼓励运用现代新技术,进行产品深加工、开发新产品,不断提升产品附加值,促进小城镇产业转型发展、深化发展、领先发展。
四、关于“注重特色小城镇建设的人才支撑”建议的回复
一是加强镇乡规划建设管理人员技术培训。积极开展多层次、广范围的“百镇建设行动”、特色小城镇建设、传统村落保护、农村建筑工匠等专题培训,进一步提升基层管理人员工作能力和业务水平。
二是引导和支持设计、建设技术人才下乡。印发《四川省引导和支持设计下乡实施方案》,积极引导一批设计机构、优秀人才、院校与学会、协会到小城镇及乡村开展设计与建设服务工作,带动了一批基层规划建设管理人才和农村工匠,培育创建了一批具有四川特色的美丽小城镇和精品村落。
三是不断强化乡镇基层管理队伍力量。按照全省乡镇行政区划调整改革工作相关意见,对“百镇建设行动”试点镇的党政综合办事机构、直属公益一类事业机构等进行高限设置, 强化“百镇建设行动”试点镇人员编制配置,不断充实基层管理力量。
五、关于“注重特色小城镇建设政策扶持”建议的回复
(一)强化组织保障。2017年10月,成立以省政府分管领导为组长的四川省小城镇建设领导小组,办公室设在住建厅,各市州建立对应工作机制。2019年2月,按照省政府议事协调机构清理精岗方案,将省小城镇建设领导小组并入省加快推进新型城镇化工作领导小组。
(二)加强用地保障。2017年,印发《四川省国土资源厅关于国土支持新型城镇化建设的政策意见》,提出2018年起,连续3年对省“百镇建设行动”试点镇,由市县在下达该地区土地年度计划指标中每年为每镇安排不少于80亩新增建设用地年度指标(其中21个省级重点镇和省级以上特色镇每年安排不少于100亩建设用地指标),并单列管理。
(三)加大资金支持。一方面加大省级专项资金支持。2013-2019年,整合省财政资金共47.2亿元支持“百镇建设行动”试点镇城镇道路、污水垃圾治理等市政基础设施建设,其中120个省级特色小城镇获得19.6亿元专项资金支持。安排政府债券资金60亿元,支持重点流域小城镇和农村生活垃圾、污水无害化处理设施建设。每年还安排一定数量省级资金支持奖补我省部分特色小城镇产业基础设施建设。另一方面加强相关金融政策支持。省财政还积极实施财政金融互动政策、发挥投资基金引导作用、发展农业产业新业态、推广运用PPP模式,引导资金向我省特色小城镇倾斜,助力特色小城镇重点项目实施建设。
(四)加大宣传引导。出版《镇兴四川—四川“百镇建设行动”纪实》一书,2017年我们在成都市洛带镇成功举办“首届中国(西部)特色小城镇创新发展论坛”,特色小城镇建设的“四川模式”得到与会嘉宾的广泛认可。2018年、2019年分别在甘孜州磨西镇、阿坝州理县成功举办第一、二届“四川最美古镇古村落创新发展论坛”,不断扩大了四川古镇古村落的影响力。
六、下一步工作打算
以新发展理念为指引,坚持“小而美”、坚持生态宜居、坚持传承历史文化的建设理念,突出特色小城镇优势特色,引导特色小城镇健康有序发展。继续实施“百镇建设行动”的“两个一批”行动计划和“两个千亿”提升工程,不断补齐基础设施短板,提升小城镇建设管理水平,努力营造“百镇示范引领、千镇竞相发展”高质量发展态势。
(一)进一步强化规划引领作用。随着机构改革职能职责调整,我厅城乡规划职能划入自然资源部门。下一步我们将积极配合自然资源部门,将特色小城镇规划纳入国土空间规划,注重规划的整体性,将镇域内历史文化名村、传统村落、美丽新村等纳入镇村体系规划,合理确定镇域产业布局,强化内生动力,突出可持续发展。坚持从实际出发,构建政府引导、市场主导、多方参与的小城镇管理和建设模式。
(二)进一步加强小城镇建设绩效评估工作。继续开展小城镇、特色小城镇的评估工作,研究完善特色小城镇建设评价标准体系,加强对各地特色小城镇的评估检查。结合全省乡镇行政区划调整改革工作,我厅将根据改革后的行政区划,及时调整“百镇建设行动”试点镇名单,深入研究改革过程中存在的问题,研究出台指导小城镇建设发展的指导意见,深入推进特色小城镇建设高质量发展。
(三)研究出台做大做强中心镇的指导意见。按照全省乡镇行政区划调整改革工作部署和省委主要领导讲话精神,我们将牵头研究制定“关于做大做强中心镇的指导意见”,计划2020年底前以省委省政府名义出台。中心镇是县域经济的重要支撑,既能分担县城功能、支撑县域发展,又能辐射带动广大农村。意见将明确做大做强中心镇的工作目标、主要任务和改革措施,通过不断创新发展,提升中心镇综合承载力,吸引产业聚集,承接县城功能,加快成为县域副中心。
(四)不断完善特色小城镇公共设施建设。持续开展“9+N”公共设施建设,不断补齐小城镇公共设施短板。继续争取省专项资金支持特色小城镇基础设施建设,不断夯实镇域农业生产、文化旅游等产业基础设施建设,强化特色镇风貌塑造,推进宜居美丽环境建设。推动基础设施向农村延伸、公共服务向农村覆盖,促进城乡要素公共资源均街配置,不断满足广大人民群众美好生活需要。2019年全省百镇建设试点镇计划完成基础及公共服务设施建设投资300亿元。
(五)进一步强化小城镇特色产业培育。进一步强化对不同区城、不同类型特色小城镇的分类指导,区分不同产业类别及发展模式,推进差异化、多样化发展。深化“3+N”产业发展模式指导,利用小城镇自然生态、历史文化和产业优势,精准定位产业发展方向,推进绿色产业发展,改造提升传统主导产业,壮大高效优势产业,推进形成产业类型多样化、方向特色化发展格局。2019年,全省百镇建设试点镇计划完成产业设施建设投资600亿元。
(六)争取更多要素保障特色小城镇建设。健全多元投入机制,省财政将统筹现有专项资金积极支持特色小城镇建设;将引导省级投资基金加大对特色小城镇产业项目的关注,支持各地运用投资基金,推动特色小城镇产业快速发展;鼓励引导社会资本积极投入,科学资源配置,适度增强项目融资收益能力;加大项目采购、融资、落地、开工的指导支持力度,推动全省特色小城镇有关项目加快落地实施。推进农村产权制度改革、深化农村土地制度改革、推进农业转移人口市民化。加快研究制定四川省基础设施类投资管理办法,进一步规范推进我省特色小城镇建设发展。
(七)进一步加大培训和宣传指导力度。继续开展特色小城镇建设管理专题培训,不断提高基层管理人员业务能力和专业水平。积极营造特色小城镇培育创建的良好舆论环境,多层次、多角度、全方位开展教育培训和宣传引导。综合利用传统媒体、网络媒体、自媒体等深入开展特色小城镇宣传推广。
最后,感谢省工商联对我省特色小城镇建设的关心支持!相信在省委省政府的领导下,在各级各部门的共同努力下,我省特色小城镇建设工作将更进一步,将更有利于实现城市、小城镇与乡村的协调发展,产业和城镇的深度融合,有力促进新型城镇化和乡村振兴加快发展。


用户登录
还没有账号?
立即注册