渝昆高铁全线动工预计2025年建成!四川境内设这7个站
《新建重庆至昆明高速铁路重庆至宜宾段站前工程施工单价承包资格预审公告》资格预审公告 招标截图
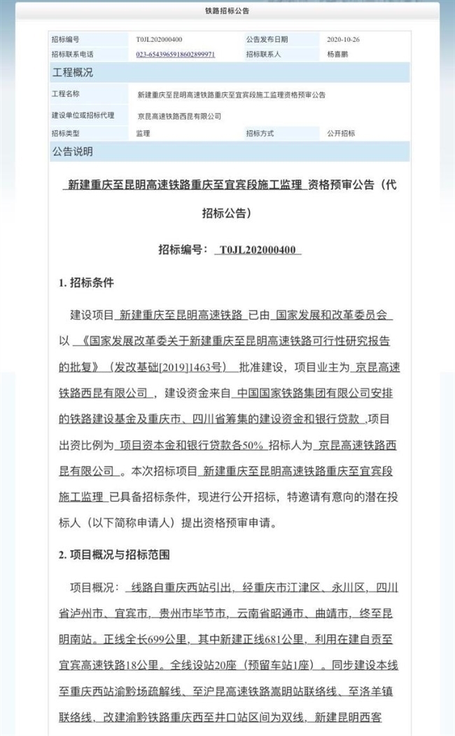
华龙网消息,近日,京昆高速铁路西昆有限公司作为项目业主,发布了《新建重庆至昆明高速铁路重庆至宜宾段站前工程施工单价承包资格预审公告》。根据招标公告内容,渝昆高铁重庆至宜宾段计划2020年12月21日开工,工期4.5年,2025年6月底竣工。
据悉,该项目自重庆西站引出,经重庆市江津区、永川区,四川省泸州市、宜宾市,贵州省毕节市,云南省昭通市、曲靖市,终至昆明南站。正线全长699公里,设站20座(预留车站1座),设计时速350公里,预计投资总额1416.2亿元,全线建设工期6年。
其中,渝昆高铁川渝段施工范围为重庆西(不含)至川滇省界,按设计时速350公里/小时、新建双线客运专线建设。新建正线长292.028公里,设重庆西、九龙坡(预留)、江津北、永川南、泸州东、泸州、南溪、临港、宜宾、高县、筠连等11个车站。
本次招标的渝昆高铁重庆至宜宾段范围为重庆西站(不含)至临港站(不含)段,线路全长约190公里。临港至宜宾段与成自宜高铁共线,已于2018年12月先期开工。2019年12月20日,渝昆高速铁路云南段正式开工建设。
该项目计划工期1642天,将于2020年12月21日正式开工建设,计划2025年06月20日建成通车,总工期4.5年。
来源:
四川在线 华龙网
终审:何晓波


用户登录
还没有账号?
立即注册